Formula One Start Lights
Project Under construction
My first PIC project was start lights for starting slot car racing. I had not seen anything like it so I created a project to design and develop one. The only PIC I could use at the time was a 16F84 as that was the only PIC my development board supported. It was assembled on veroboard and included a crystal for timing. My original document is available for download.
Moving on, I decided to recreate this project using a more up to date PIC and to assemble on PCB's to make it neater and more compact. I chose an 8-pin PIC because I needed only 5 pins for the lights and one for the button.
Moving on, I decided to recreate this project using a more up to date PIC and to assemble on PCB's to make it neater and more compact. I chose an 8-pin PIC because I needed only 5 pins for the lights and one for the button.
0 ratings
Project Description
A Formula One Grad Prix is started using five red lights. When the cars are all lined up on the grid a green flag is waved to signal the race is ready to start. A button is pressed and each of the five Red lights is illuminated one after the other at one second intervals. When all five lights are on there is a random delay between 1 and 5 seconds before all five lives are extinguished and the race begins.
My project is a circuit to simulate this for slot car racing.
My project is a circuit to simulate this for slot car racing.
Circuit
The circuit is in two parts:
- Microcontroller
- Display
Microcontroller
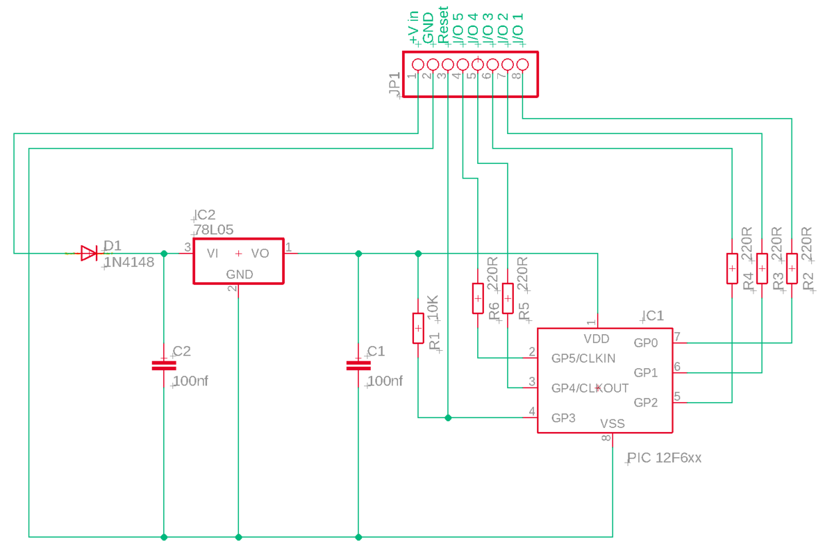
I have created a standard circuit so I can use it with multiple projects. This standard circuit is more basic than the other I designed as it does not contain a transistor or variable resistor. The advantage is the PCB is smaller.
All I/O from the PIC microcontroller are available on the edge connector via resistors. In this case we will use five outputs for the LED's and one input for the button. The input is the reset pin of the PIC.
The other components are used to provide a 5 volt stable power supply's for the microcontroller.
All I/O from the PIC microcontroller are available on the edge connector via resistors. In this case we will use five outputs for the LED's and one input for the button. The input is the reset pin of the PIC.
The other components are used to provide a 5 volt stable power supply's for the microcontroller.
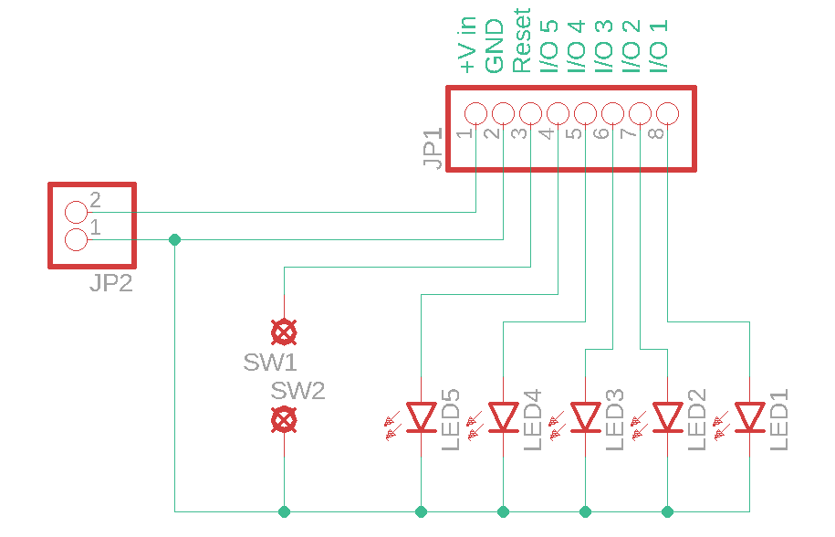
Display
Having a separate circuit for the display allows us to use a standard circuit for the microcontroller and mount the display at right-angles.
The display is made from five red LED's and a small button.
The display is made from five red LED's and a small button.
Printed Circuit Board
Construction
Start with the Microcontroller PCB by assembling the smallest components and those less affected by heat first. So I solder the resistors first followed by the diode making sure to orientate the diode correctly. Next solder in the edge connector followed by the socket for the microcontroller. Then solder in the capacitors C1 and C2. Finally solder in the voltage regulator.
For the Display PCB solder in the button first as it will be easier to fit this before the LED's. Then solder in each of the Red LED's making sure to orient to LED correctly. You can either solder the LED's tight against the PCB or with a small gap depending on how the circuits will be mounted. You should also solder the power leads to the display PCB. Finally solder the Display board on to the edge connector of the Microcontroller board. Use the photo as a guide to make sure the connections are correct.
Check all the joints for dry joints and make sure there are no solder splashes.
Do not plug in the microcontroller until the test phase below.
For the Display PCB solder in the button first as it will be easier to fit this before the LED's. Then solder in each of the Red LED's making sure to orient to LED correctly. You can either solder the LED's tight against the PCB or with a small gap depending on how the circuits will be mounted. You should also solder the power leads to the display PCB. Finally solder the Display board on to the edge connector of the Microcontroller board. Use the photo as a guide to make sure the connections are correct.
Check all the joints for dry joints and make sure there are no solder splashes.
Do not plug in the microcontroller until the test phase below.
Parts List
| Identifier | Description | Quantity | Rapid Code |
|---|---|---|---|
| IC1 | 12F609 Microcontroller | 1 | 73-3664 |
| IC2 | 78L05 5V Regulator | 1 | 47-3278 |
| D1 | 1N4148 Signal Diode | 1 | 51-0100 |
| C1, C2 | 100nf Ceramic Capicitor | 2 | 11-3454 |
| R1 | 10K 0.25W Carbon Film Resistor | 1 | 62-0394 |
| R2-R6 | 220R 0.25W Carbon Film Resistor | 5 | 68-0047 |
| LED1-LED5 | Red 5mm LED | 5 | 55-1796 |
| SW1 | 5.0mm Miniature Rectangular Tact Switch | 1 | 78-1122 |
| PCB | Railway PCB | 1 | N/A |
| PCB | F1 Lights | 1 | N/A |
| Socket | 8 Pin IC Socket | 1 | N/A |
I have quoted Rapid Electronics Order codes above for reference. Some components may be out of stock. Please note, some items have a minimum order quantity and you can find some items online at a better price.
The PCB's and a pre-programmed PIC Microcontroller can be purchased from me on request. Please use the contact form to contact me.
Program
Details to follow…
Testing
After assembly it is wise to perform a couple of simple checks. This limits the possibility of damage to the Microcontroller.
First, without the Microcontroller plugged in, apply power and check the output voltage from the regulator. The best way to do this is to use a multimeter to measure the voltage across pins 1 (+) and 8 (-). It should read near to 5v.
Second you can check each LED is correct by using a wire link to link between pin 1 (+) and each of the following pins, 2, 3, 5, 6 and 7. Each of the LED's should light. If not, make sure the power is still applied and check the polarity of the LED.
If all LED's light up one by one then you can move on to completing the test. Make sure you remove power from the circuit before inserting the Microcontroller into the 8-pin socket. You should locate the Microcontroller pin 1 using the small round indentation on the top.
Once inserted and checked, you can apply power to the circuit once more and test it is working by pressing the button. Each LED should light one after the other until all five are lit. Then after a random time they should all switch off.
First, without the Microcontroller plugged in, apply power and check the output voltage from the regulator. The best way to do this is to use a multimeter to measure the voltage across pins 1 (+) and 8 (-). It should read near to 5v.
Second you can check each LED is correct by using a wire link to link between pin 1 (+) and each of the following pins, 2, 3, 5, 6 and 7. Each of the LED's should light. If not, make sure the power is still applied and check the polarity of the LED.
If all LED's light up one by one then you can move on to completing the test. Make sure you remove power from the circuit before inserting the Microcontroller into the 8-pin socket. You should locate the Microcontroller pin 1 using the small round indentation on the top.
Once inserted and checked, you can apply power to the circuit once more and test it is working by pressing the button. Each LED should light one after the other until all five are lit. Then after a random time they should all switch off.
Project Summary
The project is simple and provides a realistic starting system for any form of model racing. It improves on the original project by using a smaller more up to date microcontroller and custom PCB's.
By using a microcontroller with more I/O some future enhancements to this project could be:
By using a microcontroller with more I/O some future enhancements to this project could be:
- Add inputs to check if a car moves before all five LED's are extinguished.
- Add Amber lights to flash in case you want to signal an aborted start procedure.
- Add green lights to signify the beginning of the warm-up lap before the race start.
Downloads
Original 16F84 Project Details:
PCB Gerber Files:
F1 Lights Project
Thank you for visiting my website!
All content I publish is my own work and I own the copyright.
If you enjoy the content provided please consider showing your appreciation by donating using the link below.
